標題:
台灣新例?!
[打印本頁]
作者:
sovietarmy2012
時間:
2-1-2016 14:08
標題:
台灣新例?!
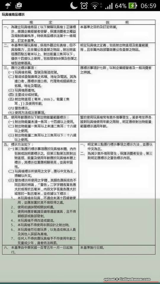
玩具槍商品標示
10258987_1278244568855634_1450260710778231007_n.jpg
(121.01 KB)
2-1-2016 14:09
http://www.arms-cool.net/forum/r ... o=lastpost#lastpost
有D擔心
圖片附件:
10258987_1278244568855634_1450260710778231007_n.jpg
(2-1-2016 14:09, 121.01 KB) / 該附件被下載次數 200
http://www.wargamehk.com/cgf/attachment.php?aid=241598
作者:
JFCP
時間:
2-1-2016 14:51
而家先知台灣是3j以下是合法的!
作者:
sovietarmy2012
時間:
2-1-2016 15:00
台灣牌同台灣火都係咁辣
作者:
FBC1
時間:
2-1-2016 15:20
台湾焦耳既計算方式印象中...跟香港不一樣.
作者:
alvin155
時間:
2-1-2016 15:40
用台灣嘅計法嘅上限,香港計有成六焦😁
作者:
jacko
時間:
2-1-2016 16:09
加州新列仲得人驚
圖片附件:
image.jpeg
(2-1-2016 16:09, 80.63 KB) / 該附件被下載次數 195
http://www.wargamehk.com/cgf/attachment.php?aid=241599
作者:
sovietarmy2012
時間:
2-1-2016 16:25
香港真係玩槍樂土
作者:
rho837
時間:
2-1-2016 20:01
證明臺仔同牛仔係老死!
作者:
Tango1997
時間:
2-1-2016 20:19
引用:
原帖由
jacko
於 2-1-2016 16:09 發表
加州新列仲得人驚
真槍噴到咁會點呢?
作者:
FBC1
時間:
2-1-2016 20:56
引用:
原帖由
Tango1997
於 2-1-2016 20:19 發表
真槍噴到咁會點呢?
燒槍管.
歡迎光臨 CGF (http://www.wargamehk.com/cgf/)
Powered by Discuz! 6.0.0